
Polski
,QVWUXNFMDV]\ENLHMLQVWDODFMLPRQLWRUD&'
=HZQĊWU]QHHOHPHQW\VWHURZDQLD
,QVWUXNFMDV]\ENLHMLQVWDODFMLPRQLWRUD/&'$FHU46*
Ważne instrukcje bezpieczeństwa
Przeczytaj uważnie następujące instrukcje.
1. Aby oczyścić ekran monitora LCD: Upewnij się, że posiadany monitor może być zasilany prądem zmiennym o wartości dostępnej w danej lokalizacji.
•W
yłącz
monitor
LCD
i
odłącz
przewód
zasilający
.
•Spryskaj
szmatkę
środkiem
czyszczącym
bez
rozpuszczalnika
i
delikatnie
wytrzyj
ekran.
2. Nie należy umieszczać monitora LCD w pobliżu okna. Narażanie monitora na deszcz, wilgoć lub promienie słońca, może spowodować jego uszkodzenie.
3. Nie należy naciskać ekranu LCD. Zbyt silne naciskanie może spowodować trwałe uszkodzenie wyświetlacza.
4. Nie należy zdejmować pokrywy lub próbować naprawiać urządzenie samodzielnie. Wszelkie naprawy należy powierzać autoryzowanemu technikowi.
5. Monitor LCD należy przechowywać w pomieszczeniu o temperaturze -20° do 60°C (-4° do 140°F). Przechowywanie monitora LCD w
temperaturze przekraczającej ten zakres, może spowodować jego trwałe uszkodzenie.
6. Monitor należy natychmiast odłączyć i skontaktować się z autoryzowanym technikiem, w następujących okolicznościach:
•Przetarty lub uszkodzony kabel sygnałowy monitor - komputer PC.
•Do środka monitora LCD dostał się płyn lub monitor został wystawiony na deszcz.
•Uszkodzona została obudowa monitora LCD.
1,(1$/(ĩ<%(=32ĝ5('1,2635<6.,:$û/8%=:,/ĩ$û-$.,0.2/:,(.3à<1(0(.5$18/8%2%8'2:<
1,(67262:$ûĝ52'.Ï:&=<6=&=Ą&<&+1$%$=,($021,$.8/8%$/.2+2/8'2&=<6=&=(1,$(.5$18
/&'/8%2%8'2:<
• Firma Acer nie będzie ponosić żadnej odpowiedzialności za szkody wynikłe z używania środków czyszczących na bazie amoniaku
lub alkoholu.
Contenu de l'emballage
Moniteur LCD
Cordon
d'alimentation
Câble DVI
(Optionnel)
Câble DP
(Optionnel)
Cable HDMI
(Optionnel)
Guide de
démarrage rapide
Fixation du moniteur à la base
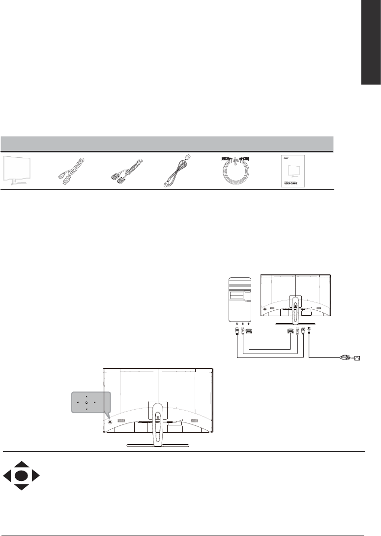
Connexion du moniteur à l’ordinateur
1. Éteignez votre moniteur et débranchez son cordon d’alimentation.
2. 2-1
Connecter le câble numérique (modèle à double entrée uniquement)
a. Assurez-vous que le moniteur et l’ordinateur soient bien éteints.
b.
Branchez une extrémité du câble DVI-DL 24 broches à l'arrière de votre
3. Włóż przewód zasilający monitora do gniazda zasilania pod monitorem.
4.
Branchez les cordons d’alimentation de votre ordinateur et de votre moniteur
dans la prise de courant la plus proche.
moniteuret l'autre sur la prise de l’ordinateur.
2-2 Branchez le cable DP (m odèle à entrée DP uniquement)
a. Assurez-vous que le moniteur et l'ordinateur sont tous deux éteints.
b. Branchez le câble DP à l'ordinateur.
2-3 Branchez le cable HDMI (modèle à entrée HDMI uniquement)
a. Assurez-vous que le moniteur et l'ordinateur sont tous deux éteints.
b.Branchez le cable HDMI à l'ordinateur.
Przycisk funkcji a. Stan wyłączenia zasilania monitora. Naciśnij w celu włączenia zasilania. Podczas normalnego
wyświetlania, naciśnij przełącznik w dowolnym czasie na dłużej niż 5 sekund, aby wyłączyć zasilanie.
b.
Niebieski oznacza włączenie zasilania. Migotanie bursztynu wskazuje tryb gotowości /
oszczędzania energii. Brak światła wskazuje na wyłączenie.
c.
Naciśnij przycisk przełącznika w dowolnym kierunku, aby wyświetlić pierwsze menu. Naciśnij
ponownie, aby przejść do następnej funkcji w pierwszym menu.
d.
Pojedynczy przycisk przełączania z tyłu ramki wyświetlacza, działa jak joystick. W celu przesunięcia
kursora, wystarczy przełączyć przycisk w jednym z czterech kierunków. Naciśnij ten przycisk, aby
wybrać wymagane opcje. W menu głównym jasny szary oznacza działanie, ciemnoszary oznacza
niedziałający.
1.Wyjmij monitor z opakowania.
2. Przymocuj nóżkę do monitora, przymocuj podstawę do podstawy.
3.
Przymocuj podstawę do podstawy obracając śrubą zgodnie z ruchem wskazówek zegara za pomocą śrubokręta lub odpowiedniej monety.
DVI-DL
HDMI
DP
Commenti su questo manuale